登封市基层政务公开
登封市城市管理局 县级
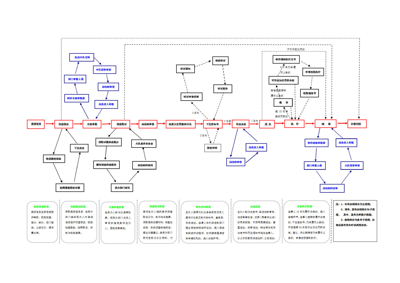
对物业服务企业将一个物业管理区域内的全部物业管理一并委托给他人的行政处罚
对物业服务企业将一个物业管理区域内的全部物业管理一并委托给他人
《物业管理条例》第五十九条“违反本条例的规定,物业服务企业将一个物业管理区域内的全部物业管理一并委托给他人的,由县级以上地方人民政府房地产行政主管部门责令限期改正,处委托合同价款30%以上50%以下的罚款;情节严重的,由颁发资质证书的部门吊销资质证书。委托所得收益,用于物业管理区域内物业共用部位、共用设施设备的维修、养护,剩余部分按照业主大会的决定使用;给业主造成损失的,依法承担赔偿责任。”
违法行为情形和处罚标准: 1.轻微违法行为的表现情形:在限期内改正的。 处罚标准:处委托合同价款30%以上35%以下的罚款。 2.一般违法行为的表现情形:在期限内未完全改正的。 处罚标准:责令限期改正,处委托合同价款35%以上45%以下的罚款。 3.严重违法行为的表现情形:态度恶劣拒不改正的或给业主造成损失影响的。 处罚标准:责令限期改正,处委托合同价款45%以上50%以下的罚款;情节严重的,由颁发资质证书的部门吊销资质证书。
62996906
行政复议、行政诉讼

主办单位:郑州市人民政府办公室 地址:郑州市中原路233号 邮编:450007