登封市基层政务公开
登封市城市管理局 县级
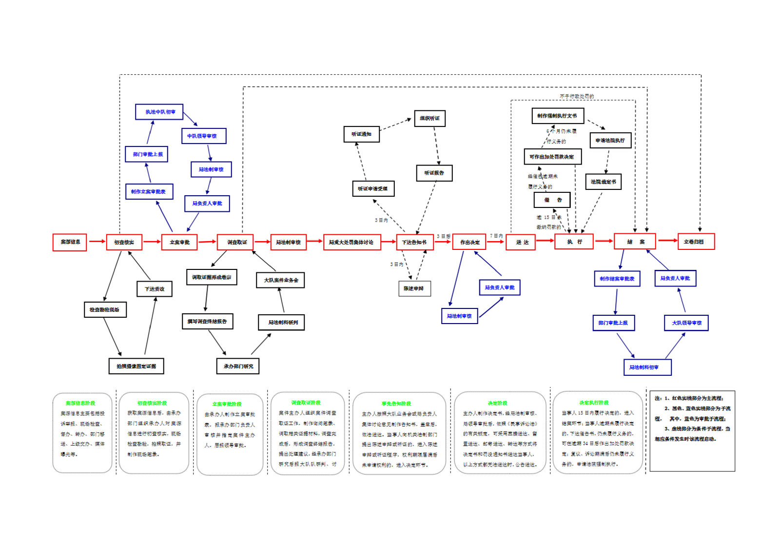
对挪用专项维修资金的行政处罚
对挪用专项维修资金
《物业管理条例》第六十条“违反本条例的规定,挪用专项维修资金的,由县级以上地方人民政府房地产行政主管部门追回挪用的专项维修资金,给予警告,没收违法所得,可以并处挪用数额2倍以下的罚款;物业服务企业挪用专项维修资金,情节严重的,并由颁发资质证书的部门吊销资质证书;构成犯罪的,依法追究直接负责的主管人员和其他直接责任人员的刑事责任。”
违法行为情形和处罚标准: 1.轻微违法行为的表现情形:一经发现立即纠正违法行为的。 处罚标准:追回挪用的专项维修资金,给予警告,没收违法所得,可以并处挪用数额0.5倍以下的罚款。 2.一般违法行为的表现情形:不能立即退回挪用的专项维修资金,改正态度恶劣的。 处罚标准:追回挪用的专项维持资金,给予警告,没收违法所得,可以并处挪用数额0.5倍以上1.5倍以下的罚款。 3.严重违法行为的表现情形:挪用的专项维修资金造成业主损失或不能退回挪用的专项维修资金的。 处罚标准:追回挪用的专项维持资金,给予警告,没收违法所得,可以并处挪用数额1.5倍以上2倍以下的罚款;物业服务企业挪用专项维修资金,情节严重的,并由颁发资质证书的部门吊销资质证书。
62996906
行政复议、行政诉讼

主办单位:郑州市人民政府办公室 地址:郑州市中原路233号 邮编:450007