登封市基层政务公开
登封市城市管理局 县级
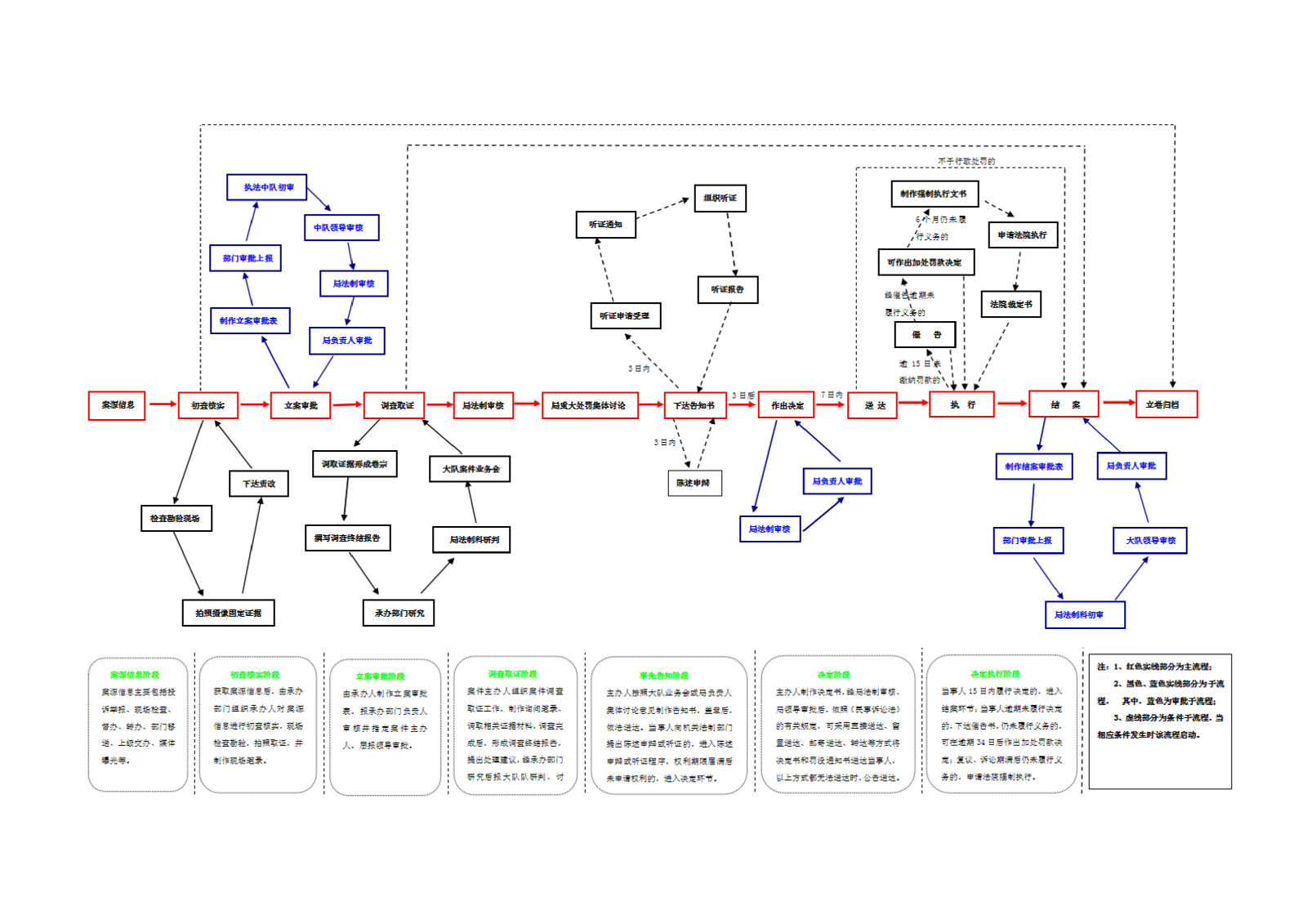
对设计单位未按照建筑节能强制性标准进行设计,且未进行修改;两年内,累计三项工程未按照建筑节能强制性标准设计的行政处罚
设计单位未按照建筑节能强制性标准进行设计,且未进行修改;两年内,累计三项工程未按照建筑节能强制性标准设计
《民用建筑节能管理规定》第二十六条“设计单位未按照建筑节能强制性标准进行设计的,应当修改设计。未进行修改的,给予警告,处10万元以上30万元以下罚款;造成损失的,依法承担赔偿责任;2年内,累计3项工程未按照建筑节能强制性标准设计的,责令停业整顿,降低资质等级或者吊销资质证书。”
(1)轻微违法行为的表现情形:涉案工程面积10000㎡以下的。 处罚标准:给予警告,处10万元以上15万元以下的罚款。 (2)一般违法行为的表现情形:涉案工程面积10000㎡以上50000㎡以下的。 处罚标准:给予警告,处15万元以上25万元以下的罚款。 (3)严重违法行为的表现情形:涉案工程面积50000㎡以上的;或造成严重危害后果的;2年内,累计3项工程未按照建筑节能强制性标准设计的。 处罚标准:给予警告,处25万元以上30万元以下的罚款;责令停业整顿,降低资质等级或者吊销资质证书。
62996907
行政复议、行政诉讼

主办单位:郑州市人民政府办公室 地址:郑州市中原路233号 邮编:450007