登封市基层政务公开
登封市城市管理局 县级
对施工单位未按照节能设计进行施工;两年内,累计三项工程未按照符合节能标准要求的设计进行施工的行政处罚
施工单位未按照节能设计进行施工;两年内,累计三项工程未按照符合节能标准要求的设计进行施工
《民用建筑节能管理规定》第二十七条“对未按照节能设计进行施工的施工单位,责令改正;整改所发生的工程费用,由施工单位负责;可以给予警告,情节严重的,处工程合同价款2%以上4%以下的罚款;2年内,累计3项工程未按照符合节能标准要求的设计进行施工的,责令停业整顿,降低资质等级或者吊销资质证书。”
(1)一般违法行为的表现情形:两年内,仅一项工程有上述违法行为的。 处罚标准:责令改正;整改所发生的工程费用,由施工单位负责;可以给予警告。 (2)严重违法行为的表现情形:两年内,累计两项工程有上述违法行为的。 处罚标准:责令改正;整改所发生的工程费用,由施工单位负责;处工程合同价款2%以上3%以下的罚款。 (3)特别严重违法行为的表现情形:2年内累计3项工程有上述违法行为的。 处罚标准:责令改正;整改所发生的工程费用,由施工单位负责;处工程合同价款3%以上4%以下的罚款;责令停业整顿,降低资质等级或者吊销资质证书。
62996907
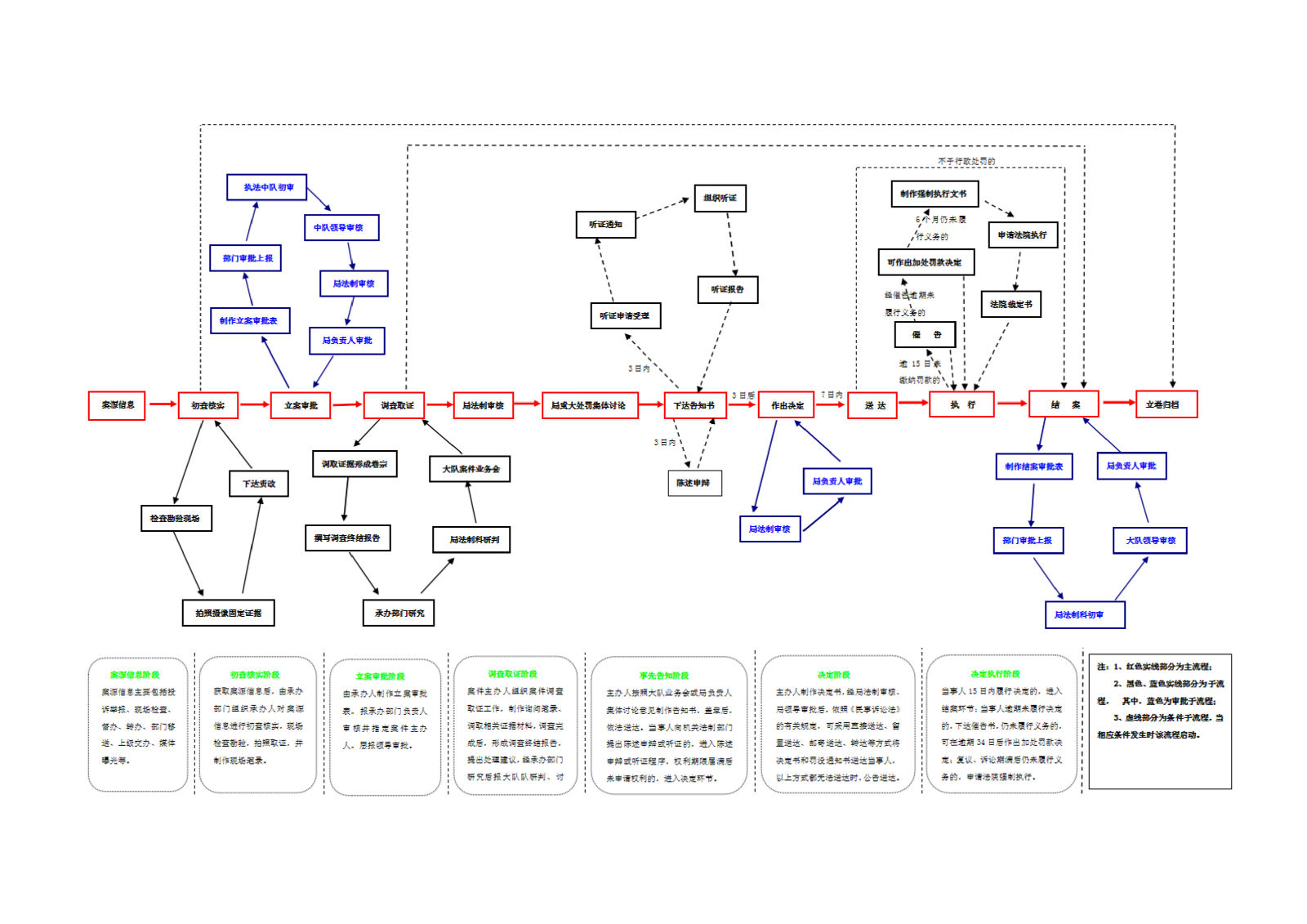
行政复议、行政诉讼

主办单位:郑州市人民政府办公室 地址:郑州市中原路233号 邮编:450007