登封市基层政务公开
登封市城市管理局 县级
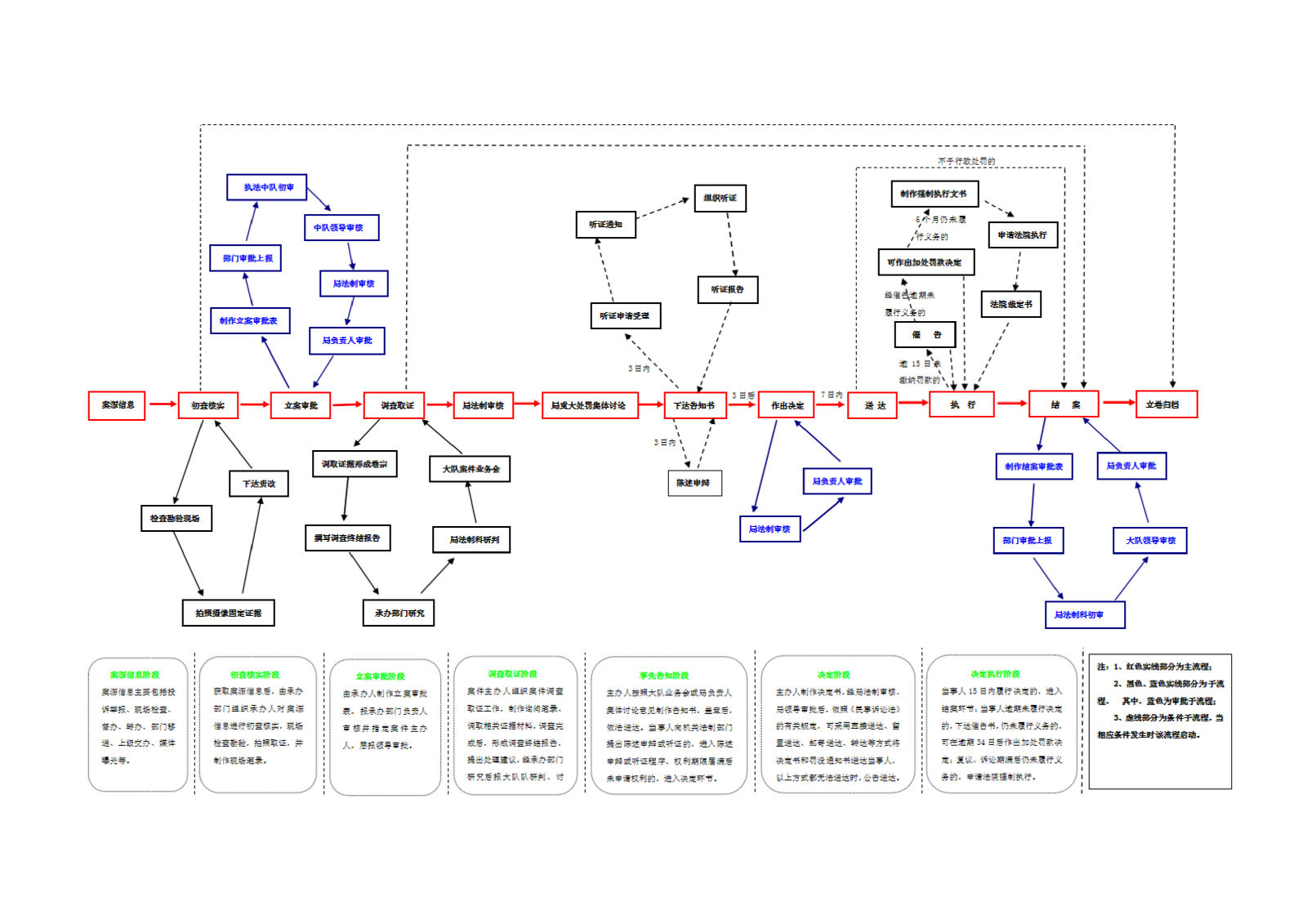
对擅自将自建设施供水管网系统与城市公共供水管网系统连接的行政处罚
擅自将自建设施供水管网系统与城市公共供水管网系统连接
《城市供水条例》第三十五条违反本条例规定,有下列行为之一的,由城市供水行政主管部门或者其授权的单位责令限期改正,可以处以罚款:(四)擅自将自建设施供水管网系统与城市公共供水管网系统直接连接的。有前款第(一)项、第(二)项、第(四)项、第(五)项、第(六)项、第(七)项所列行为之一,情节严重的,经县级以上人民政府批准,还可以在一定时间内停止供水。
(1)轻微违法行为的表现情形:积极配合进行整改,在10日以下整改完毕,恢复原状的;造成轻微社会影响的。 处罚标准:责令改正,并可处4000元以上1万元以下罚款。 (2)一般违法行为的表现情形:经督促后,能够配合进行整改,在10日以下部分整改的或10日以上30日以下完成整改、大部分恢复原状的;造成一定社会影响的。 处罚标准:责令改正,并可处1万元以上1.5万元以下罚款。 (3)严重违法行为的表现情形:拒不整改的;通过努力只能小部分恢复原状的;造成重大社会影响的。 处罚标准:责令改正,并可处1.5万元以上2万元以下罚款。
62996907
行政复议、行政诉讼

主办单位:郑州市人民政府办公室 地址:郑州市中原路233号 邮编:450007