繁體
登录
登封市基层政务公开
登封市城市管理局
县级
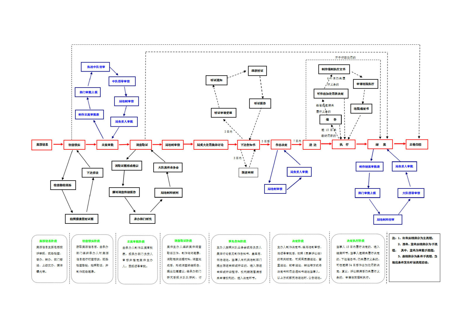
对获得特许经营权的企业擅自停业、歇业的行政处罚
获得特许经营权的企业擅自停业、歇业
《市政公用事业特许经营管理办法》第二十三条 未经直辖市、市、县人民政府批准,获得特许经营权的企业不得擅自停业、歇业。 获得特许经营权的企业擅自停业、歇业的,主管部门应当责令其限期改正,或者依法采取有效措施督促其履行义务。
无
62996907
行政复议、行政诉讼
主办单位:郑州市人民政府办公室
地址:郑州市中原路233号
邮编:450007
网站标识:4101000002
豫ICP备05012610号-1
豫公网安备 41010202002520号