登封市基层政务公开
登封市城市管理局 县级
对擅自使用没有国家技术标准又未经审定的新技术、新材料的行政处罚
擅自使用没有国家技术标准又未经审定的新技术、新材料
《房屋建筑工程抗震设防管理规定》第二十五条“违反本规定,擅自使用没有国家技术标准又未经审定通过的新技术、新材料,或者将不适用于抗震设防区的新技术、新材料用于抗震设防区,或者超出经审定的抗震烈度范围的,由县级以上地方人民政府建设主管部门责令限期改正,并处以1万元以上3万元以下罚款。
(1)轻微违法行为的表现情形:涉案工程面积10000㎡以下的。 处罚标准:责令限期改正,并处以1万元以上1.5万元以下的罚款。 (2)一般违法行为的表现情形:涉案工程面积10000㎡以上30000㎡以下的。 处罚标准:责令限期改正,并处以1.5万元以上至2.5万元以下的罚款。 (3)严重违法行为的表现情形:涉案工程面积30000㎡以上的;或造成严重危害后果的。 处罚标准:责令限期改正,并处以2.5万元以上3万元以下的罚款。
62996907
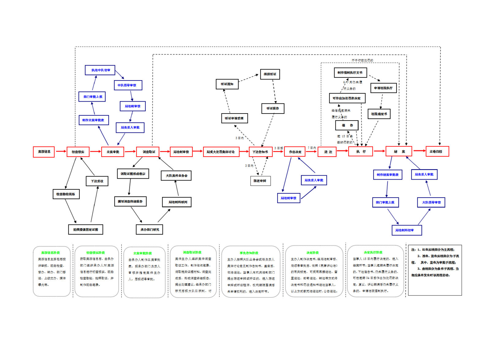
行政复议、行政诉讼

主办单位:郑州市人民政府办公室 地址:郑州市中原路233号 邮编:450007