登封市基层政务公开
登封市城市管理局 县级
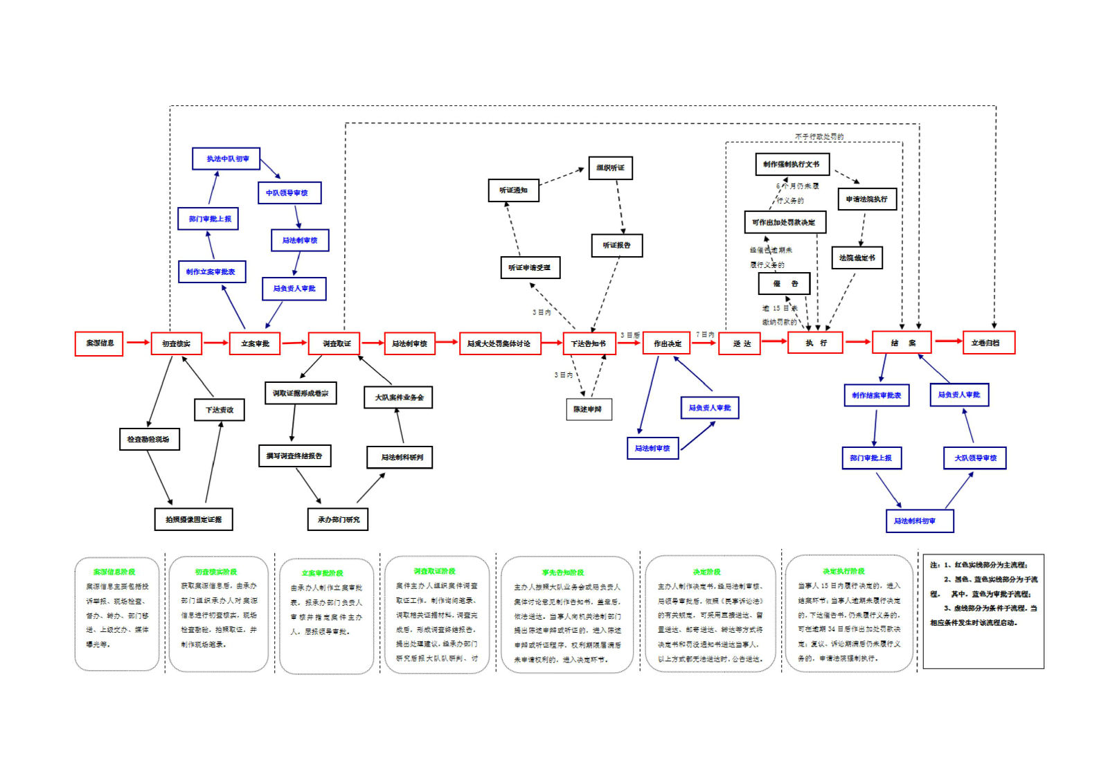
对城市桥梁产权人或者委托管理人未按照规定设置相应的标志,并保持其完好、清晰的行政处罚
城市桥梁产权人或者委托管理人未按照规定设置相应的标志,并保持其完好、清晰
《城市桥梁检测和养护维修管理办法》第二十五条“城市桥梁产权人或者委托管理人有下列行为之一的,由城市人民政府市政工程设施行政主管部门责令限期改正,并可处1000元以上5000元以下的罚款。 (二)未按照规定设置相应的标志,并保持其完好、清晰的。
2.未按照规定设置相应的标志,并保持其完好、清晰的 (1)一般违法行为的表现情形:有设置相应标志,但不完好、清晰的。 处罚标准:责令限期改正,并可处1000元以上2000元以下的罚款。 (2)严重违法行为的表现情形:未设置相应的标志的;或造成危害后果的。 处罚标准:责令限期改正,并可处2000元以上5000元以下的罚款。
62996907
行政复议、行政诉讼

主办单位:郑州市人民政府办公室 地址:郑州市中原路233号 邮编:450007